• 患者服务: 与癌共舞小助手
  • 微信号: yagw_help22

QQ登录

只需一步,快速开始

开启左侧

【求助】EGFR PACC G719A求帮忙分析是否要加入临床试验!

  [复制链接]
14405 14 healthyDXF 发表于 2025-11-13 16:40:09 |

马上注册,结交更多好友,享用更多功能,让你轻松玩转社区。

您需要 登录 才可以下载或查看,没有账号?立即注册

x
本帖最后由 healthyDXF 于 2025-11-16 13:52 编辑

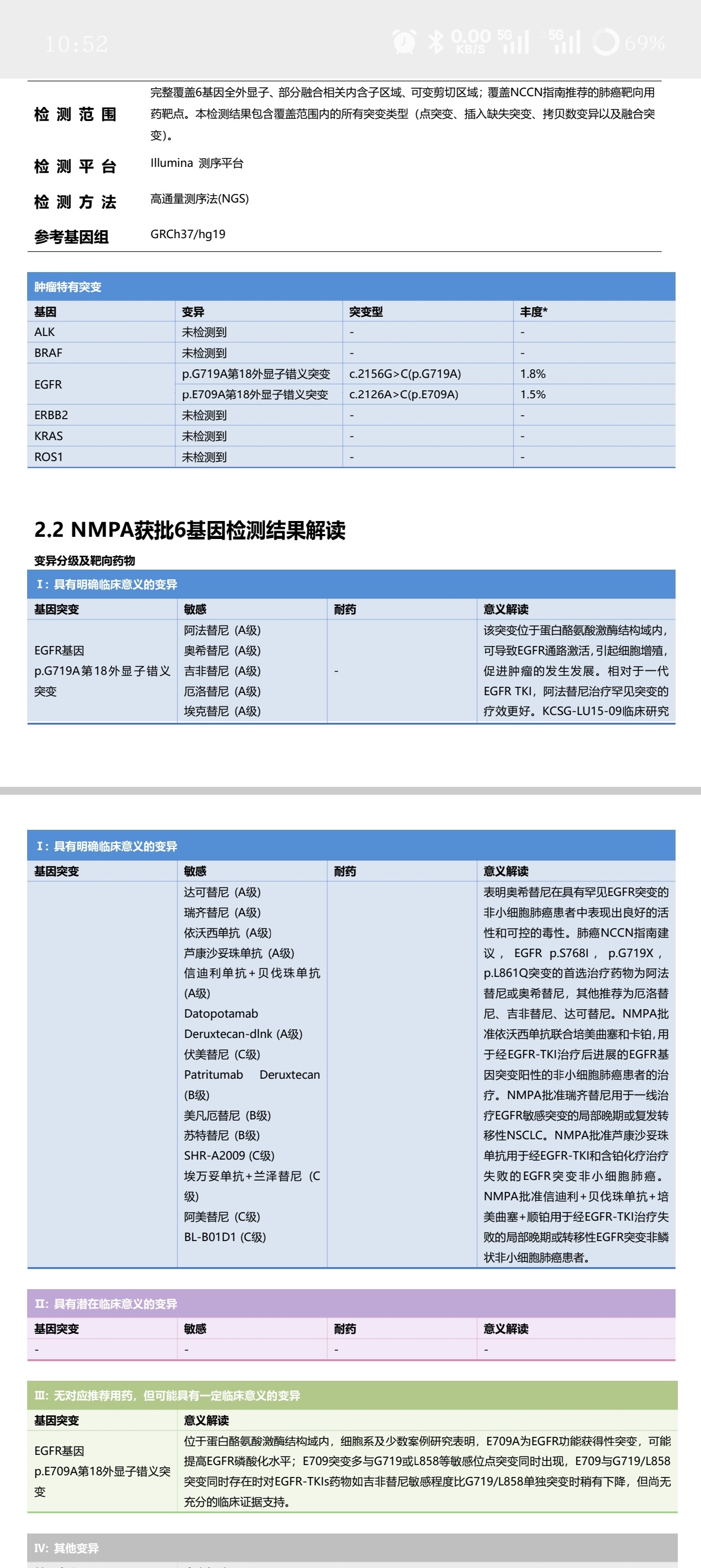
病人情况:
男,49岁,25年吸烟史,166cm,81kg。确诊前有大量心包积液,现已经排出,根据心脏B超和医生判断,已经拔掉引流装置。
近期确诊肺腺癌4b期,有淋巴转移、骨转移和脑转移。基因检测出EGFR 中G719A 。目前还没有开始治疗。
现在医生给我们两个方案:
一个是吃靶向药阿法替尼,但是阿法替尼根据医生的经验好像效果对我爸爸来说并不是很好。
一个是进组临床试验:随机入组伏美替尼组和化疗组两个组,如果是进入了伏美替尼组就只吃伏美替尼,如果是化疗组就只化疗。
考虑:
入组好处:家庭经济情况不好,入组的话可以减轻经济负担,也有全程对我爸爸身体的关注服务。
入组的担忧:但是我看到很多肺腺癌晚期吃靶向药+化疗效果很好,进组的话只能单独吃药或者单独化疗,而且用药和治疗方案都只能按照医院的来,是否会存在相比之下医院出于临床试验的目的不选择对我爸爸的最佳治疗方案(比如靶向药+化疗),我们错失治疗计划呢
我对这方面知识了解还不深,如果言语冒犯到,我先给您道歉请求大家帮我看看,如果还有需要补充的资料请和我说


                               
登录/注册后可看大图


                               
登录/注册后可看大图


                               
登录/注册后可看大图


                               
登录/注册后可看大图


                               
登录/注册后可看大图

14条精彩回复,最后回复于 2025-11-17 12:27

healthyDXF  小学四年级 发表于 2025-11-13 17:42:49 来自手机 | 显示全部楼层 来自: 中国
@闯关3AN2 @地狱老师 @阳光~ @申医生 @keenman 打扰各位老师

举报 使用道具

回复 支持 反对
累计签到:76 天
连续签到:1 天
[LV.6]超级爱粉
火爆鸳鸯C28  大学一年级 发表于 2025-11-14 12:12:49 | 显示全部楼层 来自: 中国
阿法替尼价格不低,对G719A有效,但效果通常不如三代药对经典突变那样强劲和持久。医生凭经验说“效果可能不好”是基于临床观察,值得重视。
伏美替尼组:理论上可能优于阿法替尼。三代药入脑效果好,对您父亲的脑转移至关重要。化疗组:是晚期肺癌的基础治疗,有效率高,但副作用更明显。
为什么不能靶向+化疗?如果一开始就联合,就无法判断到底是哪种药物起效。一旦耐药,后续选择会变得非常有限。而现在,无论是先吃伏美替尼还是先化疗,当一种方案耐药后,另一种方案仍然是有效的“武器”可以启用。况且,联合治疗的副作用更大,可能让患者身体无法承受,影响生活质量甚至导致治疗中断。
仅代表个人啊,倾向性建议是:认真考虑加入临床试验。
除了经济条件方面的思考,三代EGFR靶向药(如伏美替尼)穿透血脑屏障的能力远强于一代药(阿法替尼)。而且患者生活质量更高。
就算进了化疗组,如果有效,将来依然有机会使用靶向药;如果无效或进展,可以出组再寻求靶向治疗,并没有关闭未来的大门。
治疗顺利,早日康复!后续如果有追问,可以加好友,方便讨论。
奉献专业学识,免费答疑解惑,用爱心为病友点亮希望之光。

举报 使用道具

回复 支持 反对
阳光~  博士导师 发表于 2025-11-16 12:09:57 来自手机 | 显示全部楼层 来自: 湖南
楼上的帖子,伏美进展,所以建议先试试单药达克替尼,有脑转吃达克比较好一些,其实靶向药并没有那么贵,病人总共才能吃几年呢是不是,或者入组能分到化疗组先化疗也行。

                               
登录/注册后可看大图

举报 使用道具

回复 支持 反对
healthyDXF  小学四年级 发表于 2025-11-16 12:54:09 来自手机 | 显示全部楼层 来自: 中国
火爆鸳鸯C28 发表于 2025-11-14 12:12
阿法替尼价格不低,对G719A有效,但效果通常不如三代药对经典突变那样强劲和持久。医生凭经验说“效果可能不好”是基于临床观察,值得重视。
伏美替尼组:理论上可能优于阿法替尼。三代药入脑效果好,对您父亲的脑转移至关重要。化疗组:是晚期肺癌的基础治疗,有效率高,但副作用更明显。
为什么不能靶向+化疗?如果一开始就联合,就无法判断到底是哪种药物起效。一旦耐药,后续选择会变得非常有限。而现在,无论是先吃伏美替尼还是先化疗,当一种方案耐药后,另一种方案仍然是有效的“武器”可以启用。况且,联合治疗的副作用更大,可能让患者身体无法承受,影响生活质量甚至导致治疗中断。
仅代表个人啊,倾向性建议是:认真考虑加入临床试验。
除了经济条件方面的思考,三代EGFR靶向药(如伏美替尼)穿透血脑屏障的能力远强于一代药(阿法替尼)。而且患者生活质量更高。
就算进了化疗组,如果有效,将来依然有机会使用靶向药;如果无效或进展,可以出组再寻求靶向治疗,并没有关闭未来的大门。
治疗顺利,早日康复!后续如果有追问,可以加好友,方便讨论。

非常详细有条理的解答,谢谢您!医生也说了伏美入脑的优势,因此也比较推荐我们入组,目前我们决定符合条件的话就加入临床,先关注您了,后续有情况我再和您请教

                               
登录/注册后可看大图
(另外想请教您,我爸爸从确诊到后面确定入组,估计至少需要3周时间,这段时间我们能做些什么呢?担心病情会进展很快)

举报 使用道具

回复 支持 反对
healthyDXF  小学四年级 发表于 2025-11-16 13:00:20 来自手机 | 显示全部楼层 来自: 中国
阳光~ 发表于 2025-11-16 12:09
楼上的帖子,伏美进展,所以建议先试试单药达克替尼,有脑转吃达克比较好一些,其实靶向药并没有那么贵,病人总共才能吃几年呢是不是,或者入组能分到化疗组先化疗也行。

感谢阳光老师回复!

                               
登录/注册后可看大图
不知道为啥医生在给我们方案的时候没有提及达客替尼这个方案,我们没有了解到。伏美比阿法入脑好,我看到伏美在pfs上表现好像很好,是否使用伏美会比阿法效果好些呢

举报 使用道具

回复 支持 反对
阳光~  博士导师 发表于 2025-11-16 13:07:29 来自手机 | 显示全部楼层 来自: 湖南
healthyDXF 发表于 2025-11-16 13:00
感谢阳光老师回复!不知道为啥医生在给我们方案的时候没有提及达客替尼这个方案,我们没有了解到。伏美比阿法入脑好,我看到伏美在pfs上表现好像很好,是否使用伏美会比阿法效果好些呢

针对靶点不考虑入脑来说,阿法更好,达克和阿法一样好,可能考虑达克副作用

举报 使用道具

回复 支持 反对
累计签到:76 天
连续签到:1 天
[LV.6]超级爱粉
火爆鸳鸯C28  大学一年级 发表于 2025-11-16 13:17:36 | 显示全部楼层 来自: 中国
healthyDXF 发表于 2025-11-16 12:54
非常详细有条理的解答,谢谢您!医生也说了伏美入脑的优势,因此也比较推荐我们入组,目前我们决定符合条 ...

没错,确诊后到治疗开始前的“空窗期”往往是家属最焦虑的时刻。放心,3周的时间在肿瘤治疗准备期里是常见的,但应该积极利用这段时间,为后续治疗创造最佳条件。
目标很明确:稳住病情、提升身体基础、完善准备。
1,控制病情进展,尤其是处理最紧急的脑转移。问一下医生:“在这3周的等待期里,我们是否可以进行一些‘桥接治疗’来预防病情进展,特别是针对脑部?医生可能会建议进行短程、精准的立体定向放疗(伽马刀或射波刀)。可能会开口服的地塞米松等激素。它可以减轻脑转移引起的水肿、降低颅内压力,起到“稳定”作用,为靶向药起效争取时间。
2,增强营养,改善体力,以最佳状态迎接治疗。身体是革命的本钱,少食多餐,也可以加一些营养补充剂,保证睡眠吧。
3,流程事务准备,确保入组流程顺畅,不因任何准备不足而延误。整理所有病历资料,询问研究团队,是否可以提前开具一些入组前必需的检查(如血常规、肝肾功能、心电图等),先做起来,节省后续时间。提前了解临床试验科室的位置、联系人、流程等,减少当天的慌乱。
最后,了解一些靶向药的副作用。
治疗过程都不容易,每一分努力,都会转化为未来治疗路上的底气和保障。
祝一切顺利! 有后续有问题可以留言,也可以加论坛好友便于交流。
奉献专业学识,免费答疑解惑,用爱心为病友点亮希望之光。

举报 使用道具

回复 支持 反对
healthyDXF  小学四年级 发表于 2025-11-16 13:22:09 来自手机 | 显示全部楼层 来自: 中国
阳光~ 发表于 2025-11-16 13:07
针对靶点不考虑入脑来说,阿法更好,达克和阿法一样好,可能考虑达克副作用

好的,多谢阳光老师

                               
登录/注册后可看大图
我们目前打算看看能不能加入临床试验,如果分到伏美组效果不好我们就立即退出

举报 使用道具

回复 支持 反对
healthyDXF  小学四年级 发表于 2025-11-16 13:24:43 来自手机 | 显示全部楼层 来自: 中国
火爆鸳鸯C28 发表于 2025-11-16 13:17
没错,确诊后到治疗开始前的“空窗期”往往是家属最焦虑的时刻。放心,3周的时间在肿瘤治疗准备期里是常见的,但应该积极利用这段时间,为后续治疗创造最佳条件。
目标很明确:稳住病情、提升身体基础、完善准备。
1,控制病情进展,尤其是处理最紧急的脑转移。问一下医生:“在这3周的等待期里,我们是否可以进行一些‘桥接治疗’来预防病情进展,特别是针对脑部?医生可能会建议进行短程、精准的立体定向放疗(伽马刀或射波刀)。可能会开口服的地塞米松等激素。它可以减轻脑转移引起的水肿、降低颅内压力,起到“稳定”作用,为靶向药起效争取时间。
2,增强营养,改善体力,以最佳状态迎接治疗。身体是革命的本钱,少食多餐,也可以加一些营养补充剂,保证睡眠吧。
3,流程事务准备,确保入组流程顺畅,不因任何准备不足而延误。整理所有病历资料,询问研究团队,是否可以提前开具一些入组前必需的检查(如血常规、肝肾功能、心电图等),先做起来,节省后续时间。提前了解临床试验科室的位置、联系人、流程等,减少当天的慌乱。
最后,了解一些靶向药的副作用。
治疗过程都不容易,每一分努力,都会转化为未来治疗路上的底气和保障。
祝一切顺利! 有后续有问题可以留言,也可以加论坛好友便于交流。

可能是脑转较小,医生建议是不单独对脑部进行放疗,而是建议整体治疗,目前没有给我们开药,我们现在已经出院等待了。您的建议非常有效,感谢!

                               
登录/注册后可看大图

举报 使用道具

回复 支持 反对

发表回复

您需要登录后才可以回帖 登录 | 立即注册

本版积分规则

  • 回复
  • 转播
  • 评分
  • 分享
帮助中心
网友中心
购买须知
支付方式
服务支持
资源下载
售后服务
定制流程
关于我们
关于我们
友情链接
联系我们
关注我们
官方微博
官方空间
微信公号
快速回复 返回顶部 返回列表