设为首页
收藏本站
开启辅助访问
切换到窄版
患者服务:
与癌共舞小助手
微信号:
yagw_help22
您好!请先
登录
或
注册
登录后查看更多精彩内容...
只需一步,快速开始
快捷导航
搜索
首页
Portal
社区
BBS
临床入组
直播
微信精华
APP
健康资讯
搜索
热搜:
2992
用药讨论
肺腺癌十年
特罗凯
184
凯美纳
阿西替尼
胃癌
胸痛
多吉美
索坦
4002
脑转
二线化疗
DCA
腹胀
恶心
发烧
淋巴
腋下
气喘
装药
与癌共舞
»
社区
›
交流分区
›
妇科交流分区
›
卵巢专区
›
求助,乳腺癌9年8个月,迷失信心和方向 ...
求助,乳腺癌9年8个月,迷失信心和方向
[复制链接]
微信扫一扫 分享朋友圈
已有
31884
人穿越成功
教程:手机怎么扫描二维码
23681
44
shenye77g
发表于 2016-9-4 13:30:44
|
尚未签到
个人资料
主题列表
发消息
seacat
版主
发表于 2016-9-20 11:22:40
|
显示全部楼层
来自: 广东广州
没辅料,影响吸收也刺激肠胃,还是换0号胶囊吧。
真想一觉醒来,我在小学教室对着小学同桌说:“我做了好长一个梦。”
举报
使用道具
回复
支持
反对
显身卡
尚未签到
个人资料
主题列表
发消息
shenye77g
小学六年级
发表于 2016-10-8 16:11:04
|
显示全部楼层
来自: 江苏
这一阵子,没上来回帖,已经按照版主的意见改成0号胶囊。用的是Palbociclib(PD-0332991),即2991YL药
举报
使用道具
回复
支持
反对
显身卡
尚未签到
个人资料
主题列表
发消息
shenye77g
小学六年级
发表于 2016-10-8 16:15:31
|
显示全部楼层
来自: 江苏
2991吃了100毫克/每日有21天,今天去做检查,刚刚拿到报告,无效,很是沮丧,回头贴报告。
举报
使用道具
回复
支持
反对
显身卡
尚未签到
个人资料
主题列表
发消息
shenye77g
小学六年级
发表于 2016-10-8 17:45:19
|
显示全部楼层
来自: 江苏
骨转移和肝转移,下来又迷失方向了
举报
使用道具
回复
支持
反对
显身卡
尚未签到
个人资料
主题列表
发消息
shenye77g
小学六年级
发表于 2016-10-9 09:54:23
|
显示全部楼层
来自: 江苏
这次选2991,也是依据的基因报告,结果无效。在贴基因报告
举报
使用道具
回复
支持
反对
显身卡
尚未签到
个人资料
主题列表
发消息
shenye77g
小学六年级
发表于 2016-10-9 09:55:37
|
显示全部楼层
来自: 江苏
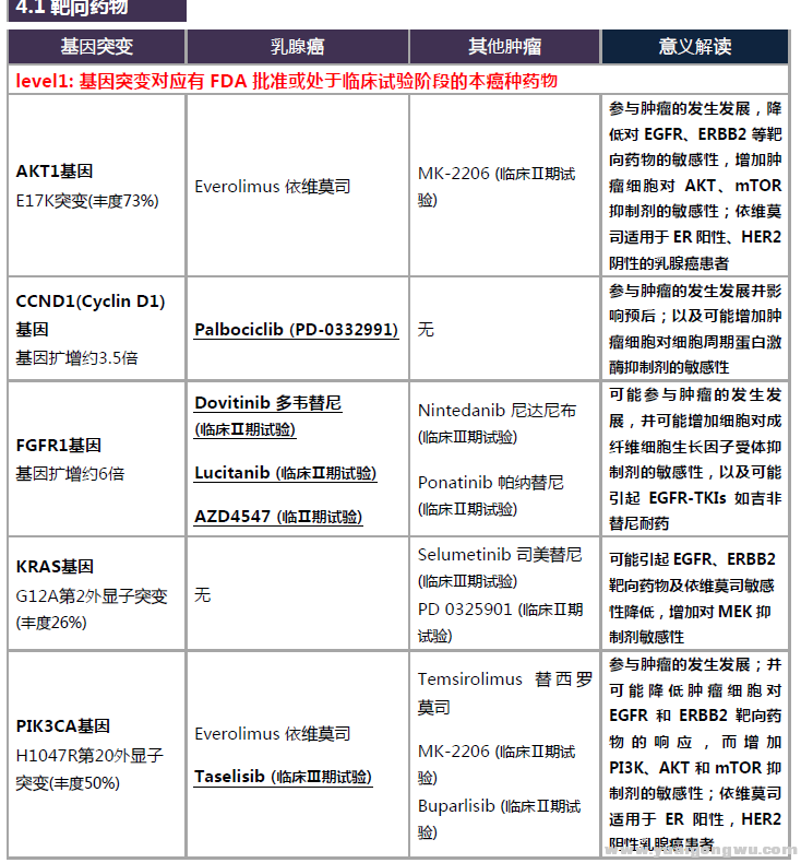
这个是有关靶向药的
举报
使用道具
回复
支持
反对
显身卡
尚未签到
个人资料
主题列表
发消息
shenye77g
小学六年级
发表于 2016-10-9 10:01:46
|
显示全部楼层
来自: 江苏
这两张图是有关化疗药的
举报
使用道具
回复
支持
反对
显身卡
尚未签到
个人资料
主题列表
发消息
shenye77g
小学六年级
发表于 2016-10-9 10:04:28
|
显示全部楼层
来自: 江苏
目前,针对乳腺癌治疗的分子靶向药物主要有:①针对表皮生长因子受体-2(Her-2)治疗的曲妥珠单抗,帕妥珠单抗,TDM1,拉帕替尼,来那替尼;②PI3K/AKT/mTOR 通路中的抑制剂依维莫司,BKM120,pictilisib,taselisib,alpelisib;③抗血管生成药物的贝伐珠单抗;④针对BRCA1/2突变的PARP 抑制剂iniparib,veliparib 和olaparib;⑤CDK4/6抑制剂palbociclib。这些靶向药物的问世及应用为乳腺癌患者带来了新的曙光。这里面有我可以用的药吗?
请各位大侠指路
举报
使用道具
回复
支持
反对
显身卡
尚未签到
个人资料
主题列表
发消息
seacat
版主
发表于 2016-10-10 10:47:56
|
显示全部楼层
来自: 广东广州
palbociclibn你是单用?这个药要联合内分泌治疗。
真想一觉醒来,我在小学教室对着小学同桌说:“我做了好长一个梦。”
举报
使用道具
回复
支持
反对
显身卡
尚未签到
个人资料
主题列表
发消息
shenye77g
小学六年级
发表于 2016-10-10 19:09:17
|
显示全部楼层
来自: 江苏
palbociclibn联合了来曲唑,21天,无效。请教seacat大侠,是否再重复吃21天?会有效?
举报
使用道具
回复
支持
反对
显身卡
查看下一页
返回列表
1
2
3
4
5
/ 5 页
下一页
发表回复
高级模式
B
Color
Image
Link
Quote
Code
Smilies
您需要登录后才可以回帖
登录
|
立即注册
本版积分规则
发表回复
回帖并转播
回帖后跳转到最后一页
社区QQ达人
使用QQ帐号登录论坛的用户
发表新主题
回复
转播
评分
分享
版块推荐
百宝箱
前沿信息
临床入组
初识癌症
就医信息
微信精华
跨越五年
综合交流
肺部分区
肝部分区
胆管分区
肾部分区
肠部分区
妇科分区
EGFR(HER2)
查看论坛所有版块>>
每日签到
我的收藏
我的帖子
我的好友
个人设置
我的消息
我的提醒
我的听众
我的点评
管理工作
坛友互动
门户管理
管理中心
退出登录
与癌共舞
天猫旗舰店
签到
连续天
3人
签到看排名
更多>
精彩推荐
这类会“分身术”的肺癌有药了!你变的
作者:Tony 目前国内已上市的MET抑制剂有赛沃替尼、卡马替尼、谷美替尼、特泊替尼 ...
求助:1a1实体型低分化alk突变复发概率
背景:35岁男性,无吸烟史,有熬夜习惯,检查前曾参与新房装修。24年7月底体检第 ...
三代伏美换一代特罗凯获益率问题
家父25年2月因肩膀疼痛确诊肺腺癌晚期4B,双肺转,多发骨转,脑转(非典型 ...
更多>
热点动态
1.
2025年10月14日签到记录贴
2.
2025年10月13日签到记录贴
3.
多泡论坛多获益!
4.
EGFR扩增
5.
【求助】1A2期低分化术后1年4个月,四化后
6.
各种化疗联依沃西十次
7.
这类会“分身术”的肺癌有药了!你变的越多
8.
肺腺晚期二线白紫顺铂用了五次,身体不耐受
更多>
随手拍
这类会“分身术”的肺癌有药了!你变
作者:Tony 目前国内已上市的MET抑制剂有赛沃替尼、卡马替尼、谷美替尼、特泊替尼以及
求助:1a1实体型低分化alk突变复发概
背景:35岁男性,无吸烟史,有熬夜习惯,检查前曾参与新房装修。24年7月底体检第一次
三代伏美换一代特罗凯获益率问题
家父25年2月因肩膀疼痛确诊肺腺癌晚期4B,双肺转,多发骨转,脑转(非典型),
请教下 3a 术后 检查
请教下 3a 术后 检查快两年了, 验血 不是每次都是 肿标 5项吗,我的复查 好像 有时
各位朋友,我爸爸没有靶向药,pdl只
各位朋友,我爸爸没有靶向药,pdl只有百分之5,这个医治率高不高,我爸爸是肺腺癌,寡
帮助中心
网友中心
购买须知
支付方式
服务支持
资源下载
售后服务
定制流程
关于我们
关于我们
友情链接
联系我们
关注我们
官方微博
官方空间
微信公号
022-68288305
邮箱:kefu@yuaigongwu.com
工作时间9:30-17:30
Copyright © 2008-2024
与癌共舞
https://www.yuaigongwu.com/ 版权所有 All Rights Reserved.
Powered by
Discuz!
X3.5 技术支持:
克米设计
(
京ICP备12008483号-1
)
快速回复
返回顶部
返回列表